Hubungi Kami
Alamat:
Jl. Arteri TOL Karawang Barat: Ruko Karaba III No 14 Kelurahan Wadas, Kecamatan Teluk Jambe Timur, Kabupaten Karawang, Jawa Barat 41360
Alamat Operasional:
Jln. H. Tutty Alawiyah No. 10B, Kel. Ragunan, Kec. Pasar Minggu, Jakarta Selatan - 12550
EMAIL :
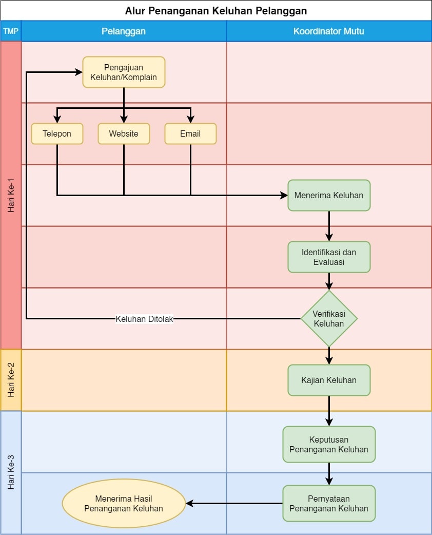
Alur Keluhan Pelanggan
